![]() |
番線 |
OJゲージ屋根裏レイアウト建設構想 Nゲージや16番の鉄道模型工作とは違って、OJゲージとそのレイアウト製作は、 大掛かりな機械加工や大工仕事が多くなり、戸惑うことも少なくないと思われます。 そこで、少しでも OJゲージの発展に繋がればと、 意を決して公開することにしました・・・ 屋根裏特有の課題、工具・工作法を重点的に記していきたいと思います。 それでは 床板の敷設 から、ご笑覧ください。 Attic OJ gauge model railway layout construction concept and record. It is difficult to own an O-scale railway layout in a Japanese house, which is generally recognized as a small rabbit hutch. This is a record of ingenuity and problem-solving within such constraints. Then, please have a look from Floor boards laying. OJ gauge : A Japanese railway model gauge that is O-scale (1/45) and makes it 24.0mm tracks. |
![]() |
| 屋根裏部屋に、OJゲージのレイアウトを建設中です・・・ C62 16 (musashino-model) Turntable, Russell-snow-plow Ki-1 (scratchbuilt. 1/45 scale.) |
| Progress 進捗状況 | Updated every Friday 毎週金曜日頃 更新 |
| 2025/08/22 版 | |
| レーザーカッター X-Y軸 駆動制御系の製作
今後、ストラクチャー製作にあたって、窓枠の製作がネックとなりそうです。 特に、レンガ機関庫を製作するとなると、多数の窓枠を製作するのに、 どのような手段を講じたものかと、今から考え込んでしまいます。 海外 Youtube を視聴したりして、あれこれ検討した結果、 レーザーカッターで、窓枠を切り抜くのが良さそうという結論に至りましたが、 良さげな機械は高額だし、故障時や微妙な対処の必要性も考えると、 購入は躊躇してしまいます。 それで、3Dプリンターを魔改造するという暴挙?に出ました。 |
|
![]() |
|
| レーザーカッターを自作するため、 改造元となったデアゴスティーニの3Dプリンター・・・ 10年前に販売された、キット形式の製品で、 3Dプリンターの構造を把握したく、組み立てただけで、その後放置していました。 これの、XYステージを流用し、 樹脂吐出ヘッドの代わりに、レーザーダイオードを取り付けます。 |
|
![]() |
|
| 余計な部品は取り外し、 元の3Dプリンター手前に板を設けて、その上に新たな制御回路を置きました。 スイッチング電源は、そのまま流用できました。 デアゴの3Dプリンターには、駆動回路に、 A4988 ステッピングモータードライバモジュール という、ICモジュールが使われていたので、 それをPICマイコンで制御することにしました。 このドライバモジュールは、秋月電子で同等品の取扱いがあります。 A4988 は、駆動時入力が、回転方向とステップ信号だけで済み、制御が簡単です。 また、この3DプリンターのXY軸は、1ステップが、約 A4988 には、通常のフルステップ(1/1)の他、 ステッピングモーター各相の励磁電流を、PWMで制御することで、 1/2 ステップ、1/4、1/16 が設定可能なので、 必要に応じて、微細な位置制御とする事も可能です。 |
|
![]() |
|
| 左側の緑の基板が、今回製作した、XY軸駆動の制御回路。 右の大きな放熱器の付いた基板は、高出力レーザーダイオードを駆動する、定電流回路ですが、 適合するレーザーダイオードが購入できなかったため、 折角、作ったのに、御役御免となりそうです。 そのため現在、レーザー彫刻機用のレーザーヘッドを購入・流用することを企んでいます。 半導体の世界では、ウクライナ情勢・ロシア制裁の影響で、規制が浸透してきてるようで、 個人では、高性能・高機能な部品を入手し辛くなってきましたが、 ウクライナ支援の一助となるべく、多少の不便は甘受することにします。 |
![]() |
|
| XY軸駆動の制御基板の拡大。 上に載っている、黒い大きなICがPICマイコン。 その右には、押しボタンが並んでいます。 2枚の赤い子基板が、A4988ステッピングモータードライバモジュールで、 3Dプリンターに使われていたものを、そのまま移植しました。 写真上方が、X軸駆動用、下方がY軸駆動用です。 |
|
![]() |
|
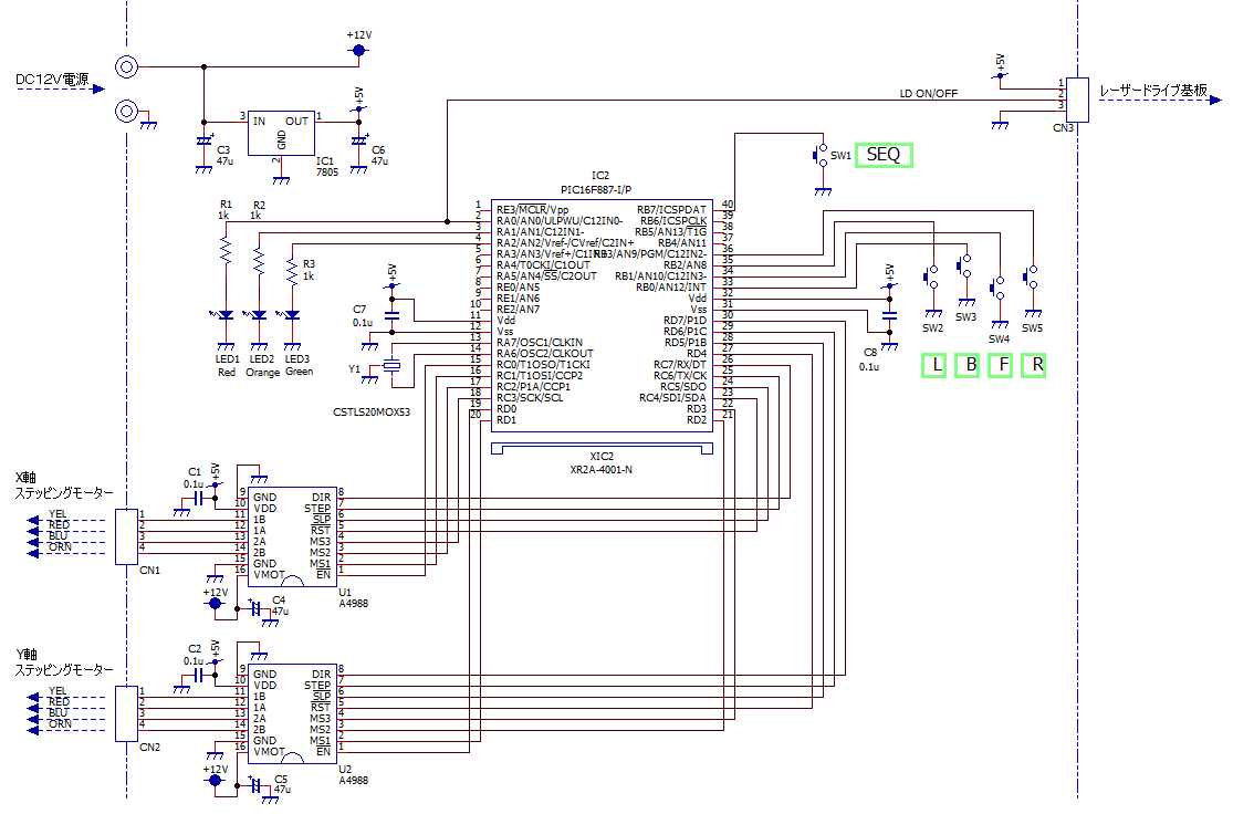
| XY軸駆動の制御回路、接続図です。 PICマイコン(IC2)と、ステッピングモータードライバモジュール A4988(U1,U2)を直結し、 制御しています。 SEQ(SW1) スイッチは、窓抜き作業のシーケンススタート。 L:Left B:Back F:Forward R:Right は、レーザーヘッドを、それぞれの方向へマニュアルで移動する為のスイッチ。 PICマイコンのファームウェアは、アセンブラで書くことになりますが、全て自作しました。 この年になると、頭も回らず少々きつい作業です。 レーザーヘッドが無いので、未だ、窓抜きはできませんが、 SEQスイッチを押すと、ビー・ガーと言いながらステッピングモーターが回り、 窓抜きシーケンスを開始します。 見てると、なかなか面白いもので、達成感もひとしおです。 |
| Links |
| The O Scale Resource | 無料で読める O スケールの webマガジン・・・さすがは米国、レベルが高い・・・ |
| 雷比須鉄道日誌 | OJ車両の神がかり的ディテール・パイピング工作が観賞できる、楽しいブログです・・・ |
| ライブスチーム奮戦記 | 機械工学の粋を集めたライブスティームの製作。中でも3気筒の蒸機C53型は、最も難しい題材の一つと云われています。旋盤やフライス盤の技法は大変勉強になります・・・ |
| model brick yard | 好みのレンガペーパーが作成できるユニークなサイト・・・レンガの積み方、 色調、モルタルの色、縮尺等を選び、pdfファイルをダウンロードして印刷します。 レイアウトビルダー、レンガ愛好家には重宝します。 |
| Point rodding | Facebook に載った、 転轍鉄管装置の記事。この類の解説が成立することに、 英国モデラーの奥深さを感じます。右矢印 > で送って見てください。 |
| Point rodding and signal pulleys | 同じく、転轍鉄管装置・信号鉄索装置に関する英国模型クラブの記事。 日本の鉄道と、方式が似ているので参考になります。 |
| NEW Artisan Makes | 小型旋盤やフライス盤の大改造や、便利な専用工具・特殊工具の製作など、 工作機械を駆使するモデラーのための、高度なテクニックが学べます。 |
| Marklin of sweden | 面白くて、とても役立つレイアウト・チュートリアル・・・手際の良さは見事・・・ 字幕の自動翻訳は参考になる時も・・・全く意味不明な時も・・・ |
| Hochschwarzwald | YouTube に、あまた公開されている中でも、このレイアウトは本当に素晴らしい・・・ 2020年の様子はこちら→ Die Bahn in der Scheune |
| BBM1930s Project Presentation Part 1 Part 2 | ドイツらしいシステマティックなレイアウト製作・・・普段、横着な当鉄道では、 とても真似できませんが、参考にすべき点は極めて多い・・・秀逸なプレゼン・・・ 関連動画集はこちら→ BBM1930s |
| Berlin, Anhalter und Potsdamer Güterbahnhof, Rundflug | CGなのですが、線形など参考になりそうなので・・・ベルリン・アンハルター駅付近の空撮。途中、大型飛行船の影だけ登場するのが、心憎い演出・・・ |
| umbrielvier | ドイツの一番ゲージレイアウト製作・・・治具が効果的に使われているのが印象的。 驚異的な工作力・持続力・アイデアそして執念には頭が下がります。 |
| 空転 | 急勾配上で信号停止・・・重連の機関車が重量貨物列車を引き出す・・・ |
| Mike Sharman's Victorian Model Railway (1987) | 英国ビクトリア朝時代のEMゲージレイアウト。なんだコリャーと叫びたくなる様な、 車両やストラクチャーが次々登場します。繰り返し視聴しています。 |
| Behind the scenes at Buckingham by Tony Gee | 多くのレイアウトの指針となった、故デニー牧師のバッキンガム・セントラル。模型誌ではあまり触れられなかった制御関係について。電気接点まで自作だったとは!・・・ From Buckingham Place HIGHLAND MISCELLLANY |
| 2023 Special** The best of 2023 - N gauge exhibition layouts Part1 | 2023年、英国の鉄道模型展から・・・Nゲージですが、冒頭の James Street では秀逸な線形が参考になります。Oゲージはこちら |
| Warley Model Railway Exhibition 2018 | ウォーリー鉄道模型博覧会2018年・・・英国最大級の鉄道模型展・・・ 英国では、毎年どれだけの鉄道模型展が開かれているのでしょう? 2019年はこちら |
| Pendon Museum Model Railways in the Landscape Exhibition Visit 2019 | ペンドン鉄道模型博物館・・・1920年代~1930年代の英国田園風景巨大レイアウト。 ゆったりした線形・長編成は羨望の的。 HPはこちら→ pendonmuseum.com 最近の様子→The Vale Scene at Pendon Museum. |
| British O Gauge Model Railway Layouts | 1950~1960年代英国鉄道のOゲージレイアウト群。英国レイアウトビルダーの 層の厚さを感じます。00ゲージはこちら→ part1 part2 part3 Industrial |
| Highlights of Model Rail Scotland 2023, various scales and gauges. | ビール製造工場なのでしょうか?レンガが美しいレイアウトが登場・・・ ダイアモンドクロスの為、変則的な形となった貨物ホーム、屋根の無い 信号扱い所など、細々見ていくと楽しい。背景の巧みな処理もヒントに・・・ 製作者本人による解説→ BRM Spring 2023 - Copper Wort Brewery |
| 岩山鉄道の建設 | The construction of Stone Mountain Railroad・・・レイアウトの建設過程を5分で・・・ |
| 鉱山鉄道の朝 | ストーリー性のある動画。今後が楽しみです・・・ |
| Lex Parker's Denver and Rio Grande Western in On3 | Facebookでも写真の配信があります・・・ |
| THE SUNDANCE CENTRAL RAILROAD | One Of The Best and Most Detailed Model Railroad Layouts in the World. これは西部劇の世界?BGMが画面によくマッチしています。300万再生達成! |
| Franklin and South Manchester Model Railroad | レイアウトツアー No1 これでもかとの都市ストラクチャー群。建設期間が、 わずか30年というのも驚き。遅々とした工作の当鉄道も少しは見習いたい。 |
| Jim Vail's Glenwood & Black CreekNarrow Gauge Railroad | 故ジム ベイル氏のレイアウトツアー ほとんど一人でここまでやり遂げたのは素晴らしい。 |
| The 0 Scale C&O empire of Jim Eudaly | チェサピーク・アンド・オハイオ鉄道をモデルにした、Oゲージ巨大レイアウト。 特に、45:50 からの石炭列車・後補機の運用は興味深い。 JSVideo 集はこちら |
| SL機関区 入換サウンド | これを聞くと、工作・作業が捗る、または睡眠用? 鉄チャン向け環境ビデオ。当方にとっても懐かしい音・・・ |
| I love SwitchBack | スイッチバック駅研究の素晴らしいサイト。 |
| 駅と駅舎の旅写真館 | 「駅の枯池」はユニークな研究。 |
| きまぐれ旅写真館 | 建築・土木構造物を中心とした写真集。 |
| 時の鉄路 | もはや非常に貴重になった三重県の鉄道歴史資料。 |
| 停車場配線の設計 | レイアウト建設の参考にさせて頂きました・・・ |
| 鉄道CAD製作所 | 実物資料の宝庫・・・色々参考にさせて頂いてます・・・ |
| 稲見鉄道模型製作所 | O/OJゲージの鉄道模型専門工房。工作派の要望にも、きめ細かく対応してもらえます。 鉄道模型を作るプロセス 祝!横浜マイスター選出記念動画 |
| Models Imon | 素材類が意外に豊富なのは嬉しいし、秋葉原に支店が在るのは便利だし、 社長さんのブログも面白い・・・ |
| 模型工房サイトウ | OJゲージの工房。D52がラインアップに挙がっています・・・ |
| はぐるまや模型店 | 3線式Oゲージの専門店。掘り出し物に出会えるかも・・・ |
| ムサシノモデル・topics | 超ファインモデルで有名な鉄道模型店の topics ・・・ |
| クマタ貿易 | O/OJゲージの鉄道模型輸入販売店。 |
| Ms COLLECTION | ストラクチャーが主体ですが、Oゲージの客貨車キットもあります。 |
| モデルワム | OJゲージのオリジナル客貨車を扱っています・・・ |
| F&T Planning | OJゲージのオリジナル客貨車を扱っています・・・ |
| TSUGAWA | 鉄道模型用部品を扱っています。 |
| モーリン | バラスト材料など、主に地面関係の材料を扱っています。 |
| くろま屋 | 鉄道模型用インレタを扱っています。Oスケール用も在ります。 |
| エキサイトモデル | 外国型鉄道模型通販専門店・・・精密なOスケールE型ヘッドのKadeeカプラーも取扱い。 |
| Kadee | ケーディーカプラー。選択の参考資料に・・・ |
| GAUGEMASTER | 英国の模型店。個人輸入するときに・・・ |
| 秋月電子通商 | 秋葉原の有名電子パーツ店・・・ |
| 千石電商 | こちらも秋葉原の有名電子パーツ店。精密ステンレスシャフトなど機構部品も廉価。 |
| P板.com | ピーバンドットコム・・・個人で電子回路基板を外注製作するときの定番です・・・ |
| レモン画翠 | 御茶ノ水の画材・建築模型材料店。レイアウト製作に役立つ素材が色々・・・ |
| メタルスーパー | 金属材料のネット販売店 SUS303(快削ステンレス)の丸棒はここで入手可能・・・ |
| 吉見製作所ウェブショップ | ハンドレールの材料に最適な、形状記憶合金を扱っています・・・ |
| ターナーアクリルガッシュ | 普通色は、隠蔽力が強く、筆塗り時に伸びが良いので愛用しています・・・ |
| ターナーアクリルガッシュ | ジャパネスクカラーは、レイアウトに使い易い色が多くあります。色名由来は必見・・・ |
| ガイアノーツ | ラッカー系の鉄道模型用カラーがあります。ぶどう色1号も用意されています・・・ |
| ミスターホビー | 溶剤系のMr.カラー、水性ホビーカラー、高性能なエマルジョン塗料など・・・ |
| Guidance |
| 掲載内容については、できるだけ正確を期していますが、掲載された内容の誤り、および情報に 基づいて被ったいかなるトラブル、損失、損害について、当方は一切の責任を負いません。 |
||
| 各ページが大容量なので高速回線、かつPCでの閲覧をお薦めします。 左のメニュー欄が表示されない場合は、top page から入りなおしてください。 |
||
| 掲載内容は随時、追加・変更・削除しております。サーバーが非力なため、アクセスの集中は避けたいです。 当ホームページへのURLを、ブログ・SNS等に公開することは、なるべくご遠慮ください。 |
||
| 当レイアウトへの訪問・見学・取材は、諸般の事情により、お断りしております。 各種団体への勧誘・入会、製作依頼、物品・情報の売買も無条件にお断りしています。 |
||
| Machine translation is used. Please use clear language when sending emails
in English or other languages. email address |
| About me |
![]() |
![]() |
常磐線と参宮線沿線で育ちました。 ご覧の如く、生来の鉄チャンのようです。 場所は常磐線・荒川沖~土浦間と思われます。 左写真の旅客用蒸機は、もしかするとC62かも? 8mmフィルムから複写。 |
| ご意見・苦情は email >>> | |||